2026年国考面试提前学——税务机关面试考情考务分享
来源:安徽考德尚
安徽人事考试网同步安徽考德尚:2026年国考面试提前学——税务机关面试考情考务分享,想了解更多相关考试资讯,请继续关注安徽人事考试网。

2026国考税务面试备考先铺路:摸清考情,才能赢在起点!
距离2026年国考笔试结束,已过月半了,在等待出成绩的过程中。你在做什么呢?如果你只是在干等待,那可能你已经落后一步了,因为你的的对手已经在悄悄准备面试相关的学习了,现如今机会不仅仅是留给准备的人了,而是被准备好的人捷足先登了,所以,参加了国考的宝子们,现在就可以行动起来,提前学面试,哪怕是了解下报考部门的考情考务,也能在面试学习时提供助力。
刷了一堆备考干货,却越看越乱;想开口练习答题,却连考试形式、考察重点都摸不清?
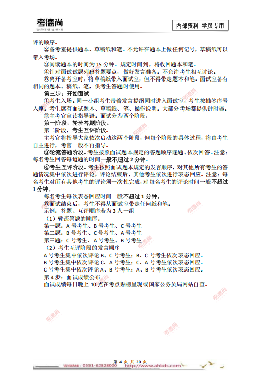
别急!面试备考的第一步,从不是盲目刷题背模板,而是精准“识敌”——摸清目标部门的考情考务。就像打仗先探地形,只有搞懂税务部门面试考情概况、考试关键时间截点、面试形式、面试时间、面试题量、面试流程是什么?只有搞清楚这些,,后续的学习才能靶向发力,避免做无用功。毕竟,国考面试各部门特色鲜明,税务系统作为招录大户,更是有着独树一帜的考察模式,盲目跟风通用备考法,很容易在千军万马中错失上岸良机。
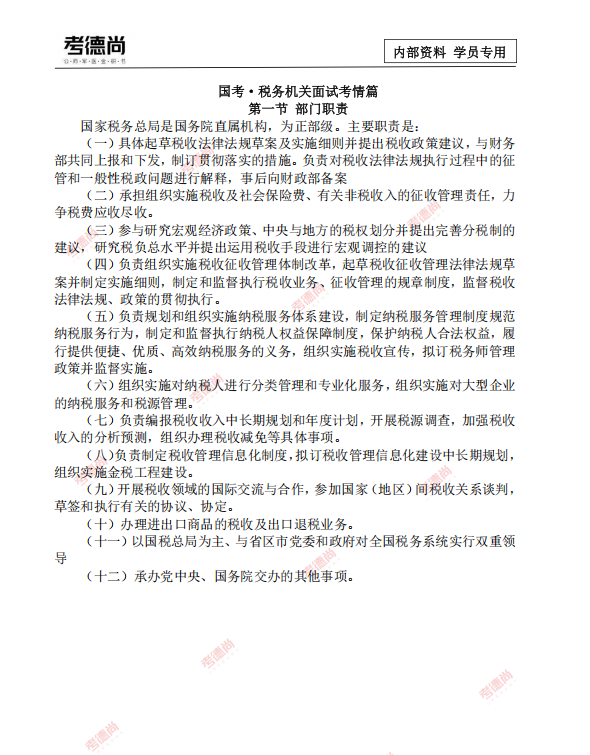
今天,我们就聚焦国考税务部门,拆解它的考情考务核心要点。从主流的结构化小组面试形式,到“211”答题计时规则;从必考的税务实务相关题型,到隐藏的素养考察偏好,每一个关键信息都能帮你找准备考方向。
面试提前学,上岸快一步。跟着这份考情解析走,让你告别迷茫、精准发力,把备考时间花在刀刃上。接下来,咱们直奔主题,一一解锁税务面试的“通关密码”!




……
知道了面试考情,那么面试题是什么样的呢?该怎么学习呢?下期我们一起来学习下往年国考税务部门面试真题,从往年面试真题中,我们来学习下国考税务面试的一个题型特点。为系统学面试打下基础。