考前4天抢分!考德尚军队文职速记资料免费领
来源:考德尚
安徽人事考试网同步考德尚:考前4天抢分!考德尚军队文职速记资料免费领,想了解更多相关考试资讯,请继续关注安徽人事考试网。

考前 4 天抢分!考德尚军队文职速记资料免费领
12月14日军队文职笔试倒计时 4 天!此刻拼的不是时长,是精准发力。别再盲目刷题,把时间砸在知识点上才是提分关键!
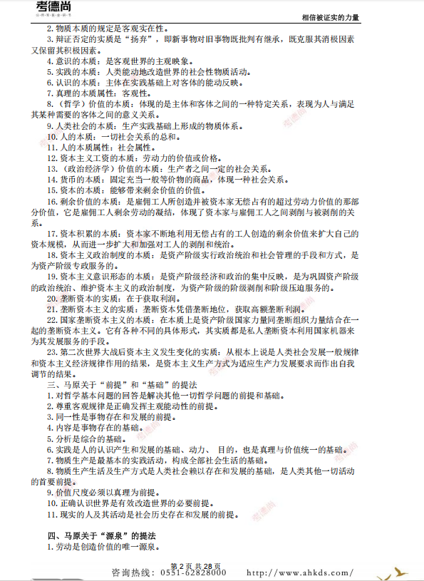
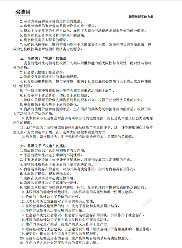
考德尚专为冲刺期考生打磨公共基础知识考前速记:浓缩马克思主义基本原理、语文基础知识、国防军队、政治时政等必考模块,题目太多刷不完。考前速记下知识点,碎片时间就能吃透分点,帮你在基础知识模块快速提分。



……
最后冲刺别走弯路!添加上方老师二维码或下方微信号回复【文职速记】即可免费领取完整资料,精准抓分助力上岸。考德尚陪你冲刺最后一程,祝各位考生旗开得胜!